2021年3月26日至28日,由安徽省饲料与健康养殖行业协会主办的2020年安徽省饲料与健康养殖行业协会年会暨2021年行业发展技术论坛在安徽省合肥市新文采会展酒店如期举行。智特奇生物作为类胡萝卜素营养专家、无抗事业奋楫者,倾情赞助了本次论坛会议。

此年会以“赋皖之能, 饲势而为”为主题,邀请了全国畜牧总站(中国饲料工业协会)、安徽省农业农村厅等部门领导、专家学者、业内精英,并携手会员企业共同研判安徽饲料与健康养殖行业未来发展的新趋势,探讨产业思变破局、聚力求新、合作共赢的新出路,赋能安徽省饲料与健康养殖行业健康、高速发展。

智特奇生物技术总监王银东博士在会上作了“精油产品的鉴别选择与无抗应用方案”的技术报告,从植物精油的作用机理、智特奇生物植物精油产品的开发设计、精油产品质量的鉴别、无抗日粮中植物精油推荐使用方案等四个方面分享了智特奇在无抗事业中所作的研究内容,得到了参会人员的热切关注。

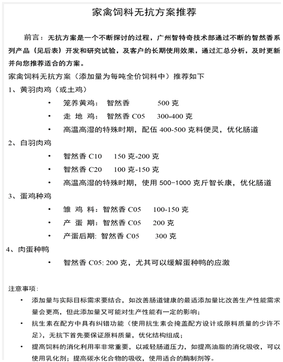
在报告中,王博士重点介绍了智特奇生物植物精油产品的生产工艺,针对不同植物精油的有效成分及特点采用不同的工艺,主要有融嵌工艺和微胶囊工艺;精油产品“智然香C05”和“智然香C20”的质量标准(包括外观与性状、粒度、主成份含量等)及其技术指标(包括抑菌性能、缓释性能、稳定性等)。并在最后给出了无抗日粮中智特奇生物植物精油产品的推荐使用方案。


