返回
产品技术 - 智特奇生物
产品技术
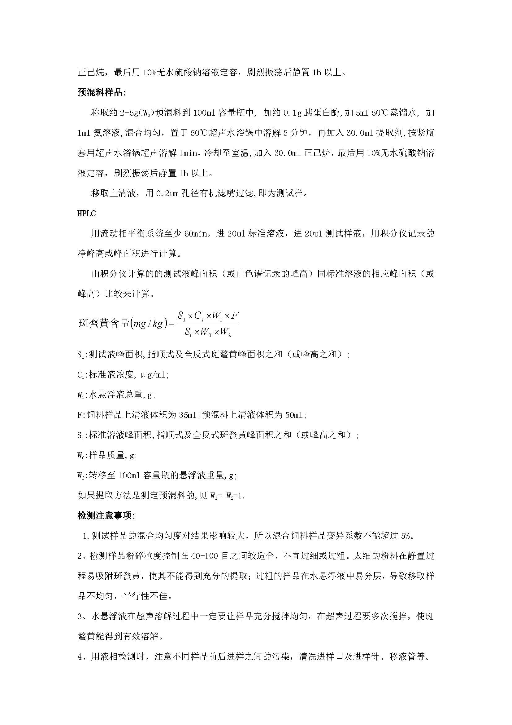
HPLC法测定全价饲料和预混料中角黄素的含量
发布时间:2020-04-30 来源:admin
分享
0
上一篇:
智特红中斑蝥黄含量的测定方法+液相
下一篇:
智特红包膜材料变更说明
简介与文化
企业简介
企业文化
企业宣传片
产品与技术
类胡萝卜素系列
健康促进剂系列
维生素系列
新闻动态
联系我们