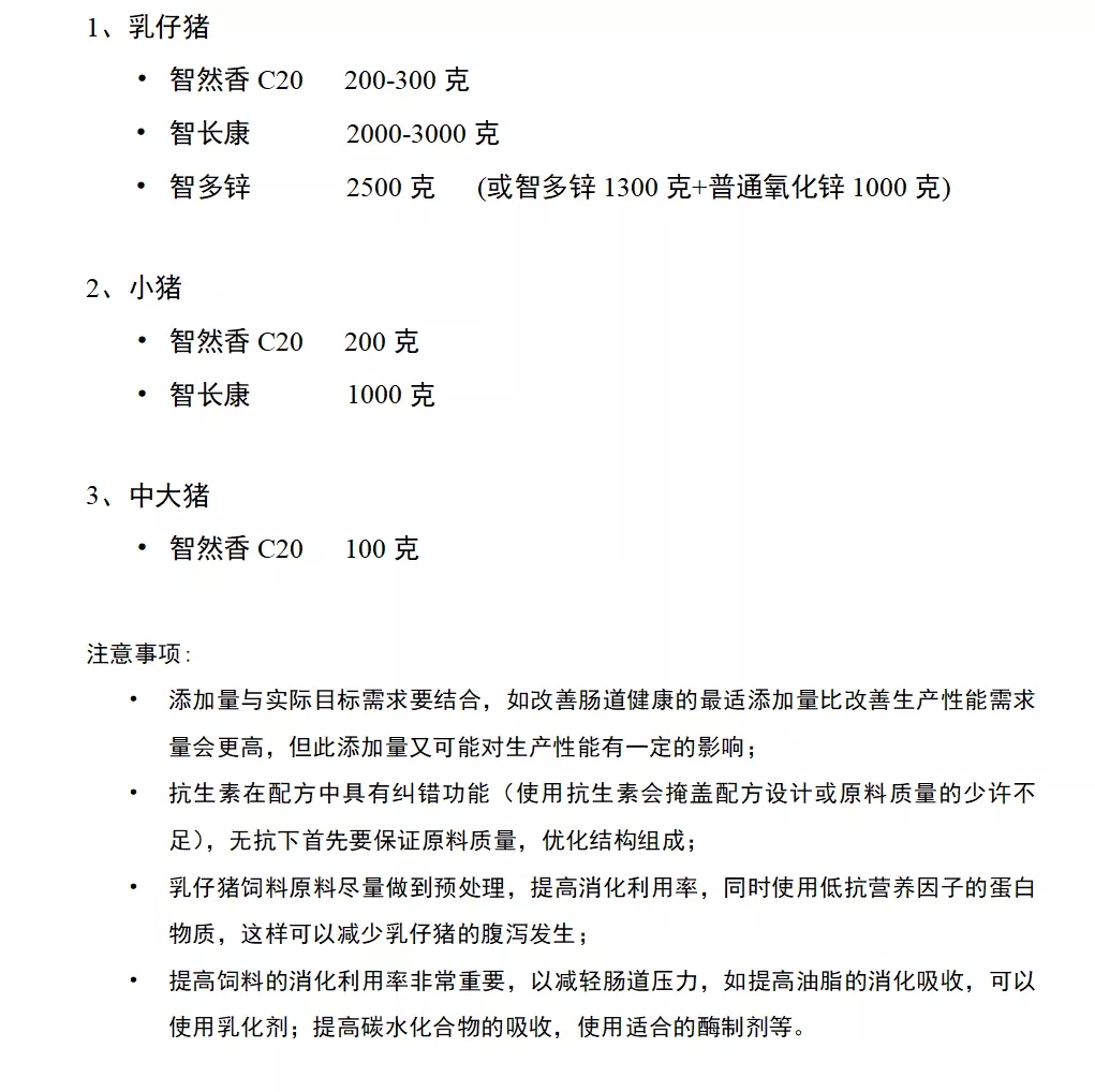
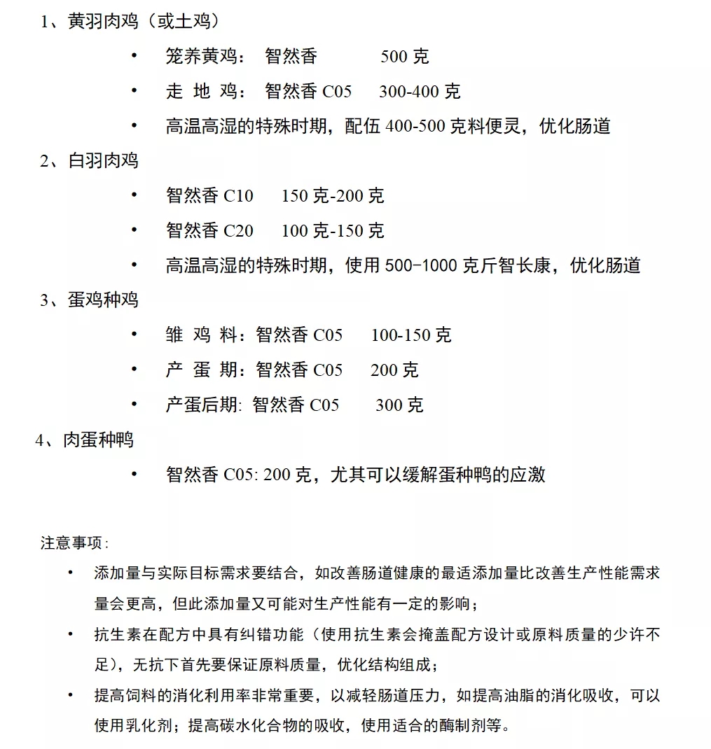
2020年8月19-21日,由国家饲料工程技术研究中心、中国高科技产业化研究会饲料分会、中国农业大学、中国饲料工业协会联合举办,以 “科技定安全 创新赢未来” 为主题的 FIIF2020饲料行业创新论坛在四季御园国际大酒店隆重举办,智特奇生物傾情协办了本次论坛。
本届由中国高科技产业化研究会饲料分会、中国农业大学、中国饲料工业协会、国家饲料工程技术研究中心联合举办,支持企业多达100家。论坛在李德发院士热情洋溢的开幕致辞中正式拉开帷幕。
本次论坛技术报告聚焦于饲料原料、添加剂、加工、管理等全方位创新及与之带来的行业新业态,智特奇生物作为无抗事业奋楫者,技术总监王银东博士在会上作了“精油产品的鉴别选择与日粮无抗应用方案”的技术报告。
报告中,王银东博士主要从以下四个方面分享:植物精油的作用机理;智特奇生物植物精油产品的开发设计;精油产品质量的鉴别;无抗日粮中植物精油推荐使用方案。
其中王博士重点介绍了智特奇生物植物精油的生产工艺(智特奇生物植物精油加工艺:智特奇生物针对不同植物精油的有效成分及特点,采用不同的工艺,主要有融嵌工艺和微胶囊工艺)和智特奇生物植物精油产品“智然香C05”和“智然香C20”的质量标准(包括外观与性状、粒度、主成份含量等)和技术指标(包括抑菌性能、缓释性能、稳定性等)。
最后,王博士介绍到无抗日粮中智特奇生物植物精油推荐使用方案。王博士强调,无抗方案是一个不断探讨的过程,广州智特奇技术研发部通过对智然香系列产品不断的研究和开发,同时结合广大客户的长期使用效果反馈,通过汇总分析,及时更新并向客户推荐适合的方案,并分别列出家禽和猪日粮无抗方案推荐及产品明细。
(1)家禽日粮无抗方案推荐如下(每吨全价配合饲料中添加量):
(2)猪日粮无抗方案推荐如下(每吨全价配合饲料中添加量):
广州智特奇生物科技股份有限公司主要产品有类胡萝卜素系列、抗生素替代品系列和维生素系列等高效健康、安全环保的产品。在未来的发展中,公司坚持以研究生产类胡萝卜素系列产品为重点,继续增强新产品的开发力度,确保在该领域的主导地位;在做好“类胡萝卜素营养专家”的同时,将加大创新投入,开拓其他可再生的天然植物资源,通过生物工程技术或化学修饰,生产出更多有利于生命健康的营养强化剂。
